Chuyên khoa Ngoại tổng quát chất lượng cao tại Medic Bình Dương
KHOA NGOẠI - GMHS
I. Tổng quan về khoa ngoại:
Khoa Ngoại - GMHS được thành lập vào 1/4/2017. Trong suốt thời gian qua, Khoa Ngoại - GMHS luôn phát triển mạnh mẽ cả về quy mô, số lượng lẫn chất lượng.Khoa ngoại – GMHS gồm: Ngoại tổng quát, Ngoại chấn thương chỉnh hình và Khu phẫu thuật GMHS.
Khoa Ngoại – gây mê hồi sức Bệnh viện đa khoa Medic Bình Dương chuyên khám, điều trị và phẫu thuật từ đơn giản đến phức tạp những bệnh lý ngoại khoa, bệnh lý tiêu hoá, gan - mật - tuỵ, hậu môn trực tràng, bướu giáp và u bướu, chấn thương chỉnh hình trên cơ thể.
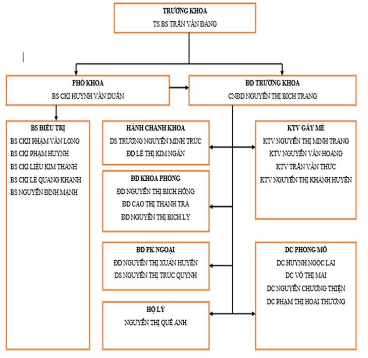
II. Cơ cấu tổ chức - nhân sự:
Khoa ngoại – GMHS có tổng số 24 nhân viên, trong đó:
» Trưởng khoa: TS. BS Trần Văn Đáng
» Phó khoa: BS. CKI Huỳnh Văn Duẩn
» Điều dưỡng trưởng: CNĐD Nguyễn Thị Bích Trang
» Bác sĩ: 03.
+ 01 Bác sĩ chuyên khoa 2;
+ 03 Bác sĩ chuyên khoa 1;
+ 01 Bác sĩ đa khoa
+ Các bác sĩ hợp tác khác.
» Điều dưỡng: 09
» Kỹ thuật viên gây mê: 04
» Dược đại học : 01
» Dược trung cấp: 01
» Hộ lý: 01
SƠ ĐỒ TỔ CHỨC
III. Cơ sở vật chất - Trang thiết bị:
Với mong muốn đem lại kết quả khám chữa bệnh và điều trị tốt nhất. Bệnh viện Đa khoa Medic Bình Dương đã không ngừng đầu tư cơ sở vật chất đầy đủ tiện nghi và trang thiết bị chuyên sâu đáp ứng nhu cầu khám chữa bệnh của người dân.
Một số trang thiết bị đảm bảo chất lượng trong việc chẩn đoán và điều trị:
- Bộ cắt đốt lưỡng cực đa tần, dao cắt siêu âm
- Dàn máy mổ nội soi ổ bụng.
- Dàn máy mổ nội soi tán sỏi Laser, hệ thống tán sỏi ngoài cơ thể
- Dụng cụ phẫu thuật Longo
- Dụng cụ phẫu thuật chi trên
- Dụng cụ phẫu thuật chi dưới
- Dụng cụ phẫu thuật nội soi khớp
- Dụng cụ phẫu thuật mắt phaco
- Máy C-arm…
- 03 phòng mổ -bàn mổ hiện đại
IV. Các hoạt động tại khoa:
1. Ngoại tổng quát.
1.1 Giới thiệu chung
Khoa Ngoại tổng quát chuyên phẫu thuật cấp cứu, phẫu thuật và điều trị các mặt bệnh thuộc chuyên Khoa Ngoại tổng quát, phẫu thuật tiêu hóa và ngoại niệu.
1.2 Các phương pháp điều trị:
Phẫu thuật Tiêu hóa – Gan mật: phẫu thuật nội soi đại trực tràng, phẫu thuật dạ dày, phẫu thuật nội soi điều trị sỏi túi mật, Polyp túi mật, nang ống mật chủ, sỏi đường mật, ….
Phẫu thuật bệnh thoát vị: thoát vị bẹn, thoát vị đùi, thoát vị rốn, thoát vị vết mổ.
Phẫu thuật hậu môn trực tràng: phẫu thuật cắt trĩ (phương pháp Longo, cắt trĩ bằng dao siêu âm), phẫu thuật rò hậu môn, nứt hậu môn mạn tính, sa niêm mạc trực tràng…
Điều trị các bệnh lý sỏi đường tiết niệu với các kỹ thuật như:
-
Nội soi tán sỏi thận qua da bằng đường hầm nhỏ
-
Nội soi lấy sỏi thận bằng ống mềm
-
Nội soi tán sỏi niệu quản ngược dòng
-
Nội soi tán sỏi bàng quang
-
Nội soi tán sỏi niệu đạo
-
Phẫu thuật nội soi sau phúc mạc lấy sỏi bể thận, niệu quản
-
Tạo hình chữa trị bệnh lý hẹp khúc nối bể thận – niệu quản, hẹp niệu đạo
-
Cắt đốt nội soi tiền liệt tuyến
-
Bệnh lý tràn dịch tinh mạc
-
Nội soi cắt chỏm nang thận, u thận, cắt thận mất chức năng, cắt bán phần thận do bệnh lý hoặc chấn thương, cắt thận phụ mất chức năng
-
Chữa trị các bệnh lý xã hội: lậu, giang mai, viêm nhiễm đường tiết niệu
-
Chữa trị rối loạn chức năng bàng quang như bàng quang tăng hoạt, rối loạn tiểu tiện
-
Tinh hoàn lạc chỗ ở người lớn
-
Giãn tĩnh mạch thừng tinh
-
Phẫu thuật cắt da quy đầu bằng máy khâu nối tự động…
Phẫu thuật tuyến giáp: phẫu thuật điều trị tuyến giáp bằng dao siêu âm (nội soi, mổ hở)
Phẫu thuật cấp cứu: phẫu thuật nội soi điều trị thủng dạ dày, tắc ruột, viêm túi mật cấp, viêm ruột thừa cấp…
Phẫu thuật chấn thương, vết thương bụng: vỡ gan, vỡ lách, vỡ thận, vỡ ruột non, đại tràng, vỡ bàng quang…
2. Ngoại chấn thương chỉnh hình
2.1 Giới thiệu chung
Ngoại Chấn thương chỉnh hình Bệnh viện đa khoa Medic Bình Dương chuyên khám, điều trị các chấn thương và tình trạng tổn thương liên quan đến hệ thống cơ, xương, khớp, dây chằng... Với đội ngũ y, bác sĩ giỏi chuyên môn, nhiều năm kinh nghiệm cùng với việc áp dụng kỹ thuật cao, quy trình thăm khám khoa học, hệ thống phòng mổ hiện đại giúp chẩn đoán chính xác và điều trị hiệu quả. Người bệnh phục hồi sức khỏe là sứ mệnh của chúng tôi!
2.2 Các phương pháp điều trị:
» Thay khớp háng - khớp gối toàn phần hoặc bán phần.
» Phẫu thuật Kết hợp xương bằng đinh, nẹp vis, khóa cố định ngoài... tất cả các trường hợp gãy xương
» Lấy dụng cụ kết hợp xương các loại.
» Phẫu thuật bàn tay – bàn chân phức tạp
» Phẫu thuật viêm tấy bao hoạt dịch bàn tay, bàn chân...
» Phẫu thuật nội soi khớp gối trong tái tạo dây chằng và sụn chêm
» Điều trị phẫu thuật hội chứng ngón tay bật (ngón tay cò súng)
» Điều trị vết thương bằng các vạt da tại chỗ, vạt da lân cận...
» Các thương tích cơ quan vận động do chấn thương, do bỏng nhiễm trùng...
» Nối gân gấp, gân duỗi
» Nắn bó bột các loại
» Phẫu thuật điều tri Hội chứng ống cổ tay (tê tay)
» Phẫu thuật tạo hình chổ khuyết hỏng trên cơ thể.
TS.BS TRẦN VĂN ĐÁNG
BS CKI NGUYỄN HỒNG MINH
BS CKII PHẠM VĂN LONG
BS CKI HUỲNH VĂN DUẨN
BS CKI PHẠM HUỲNH
12/06/2025 264 Lượt xem
Nhiều người tự nắn lại ngón tay bị gãy hoặc bong gân – hậu quả là lệch trục, biến dạng vĩnh viễn, mất chức năng cầm nắm.
Ngón tay – bàn tay là vùng vi thể, cần điều trị đúng:
12/06/2025 437 Lượt xem
U mỡ (lipoma) là một dạng u lành tính phổ biến – thường xuất hiện dưới da, mềm, tròn, di động, không đau.
Tuy lành tính, nhưng u mỡ cần được phẫu thuật khi:
12/06/2025 278 Lượt xem
Mỗi ca mổ nội soi ruột thừa tại Medic thường diễn ra trong khoảng 30–45 phút, bao gồm:
12/06/2025 270 Lượt xem
Sau mổ, dù vết thương ổn định – vẫn cần tái khám đúng hẹn để:
12/06/2025 448 Lượt xem
Tưởng là chuyện tiêu hóa, nhưng táo bón mãn tính lại liên quan mật thiết đến nhiều bệnh lý ngoại khoa:
12/06/2025 255 Lượt xem
“Mổ trong ngày” nghĩa là khám – mổ – xuất viện trong 24 giờ. Không phải ai cũng áp dụng, nhưng nếu đủ điều kiện thì rất lợi ích:
12/06/2025 282 Lượt xem
Bạn hoặc người thân có các dấu hiệu sau?
12/06/2025 399 Lượt xem
Bạn sờ thấy một khối u nhỏ dưới da? Mềm, di động, không đau?
Nhiều người bỏ qua vì nghĩ “chỉ là u mỡ, không sao” – nhưng không phải lúc nào cũng đơn giản như vậy!
12/06/2025 315 Lượt xem
Không phải cơn đau bụng nào cũng là đau dạ dày hay rối loạn tiêu hóa.
Viêm ruột thừa cấp có thể diễn tiến rất nhanh nếu không được can thiệp kịp thời.
12/06/2025 329 Lượt xem
Bạn cảm thấy có một khối phồng ở bẹn – to lên khi đứng lâu hoặc rặn? Đó có thể là thoát vị bẹn.
12/06/2025 245 Lượt xem
Ở người lớn tuổi, gãy xương – đặc biệt là gãy cổ xương đùi – không chỉ là vấn đề về xương.
12/06/2025 311 Lượt xem
Gãy xương không phải lúc nào cũng phải mổ. Tuy nhiên:
12/06/2025 334 Lượt xem
Mổ nội soi: sử dụng camera và dụng cụ nhỏ để mổ qua các lỗ nhỏ.
Mổ hở: rạch da dài, nhìn trực tiếp bằng mắt thường
05/01/2023 12678 Lượt xem
Sáng ngày 03/01/2023, bênh nhân H. T. T 41 tuổi quê ở An Giang đến khoa Ngoại Tổng quát tại bệnh viện đa khoa Medic Bình Dương.
08/12/2022 1707 Lượt xem
Bệnh nhân: N.T.H sinh năm 1941, Tân Định, Bến Cát, Bình Dương đến khám tại khoa Ngoại Tổng Quát - Bệnh viện đa khoa Medic Bình Dương trong tình trạng bị trượt chân té, đau háng ( T ), không đi được.
14/10/2022 1992 Lượt xem
Bệnh nhân: P.T.N sinh năm 1946, Bến Cát tỉnh Bình Dương vào viện ngày 16/04/2021 trong tình trạng bị đau chân (P) do té trong sinh hoạt
05/10/2020 3027 Lượt xem
Ngày 03/10/2020 vừa qua, Bệnh viện đa khoa Medic Bình Dương tiếp nhận và phẫu thuật thành công ca sỏi thận dạng san hô cho người bệnh B.T.P. (51 tuổi, thường trú tại phường Chánh Nghĩa, Thủ Dầu Một, Bình Dương).
19/08/2020 2580 Lượt xem
Sỏi túi mật là bệnh lý khá phổ biến tại Việt Nam, đặc biệt tỉ lệ dân số có sỏi túi mật tăng lên theo tuổi. Tại Mỹ, ở độ tuổi 60, khoảng 25% phụ nữ và 12% nam giới có sỏi túi mật. Tại Việt Nam, tỉ lệ sỏi túi mật đơn thuần được phát hiện chiếm 58-71% sỏi đường mật nói chung.
14/07/2020 14218 Lượt xem
Bị trĩ sau sinh là tình trạng thường gặp ở chị em do nhiều nguyên nhân như táo bón, sức ép của thai nhi lên thành tĩnh mạch, việc rặn đẻ không đúng cách, ít vấn động… Trong hầu hết các trường hợp, nếu không được can thiệp kịp thời thì bệnh thường sẽ nặng hơn chứ không thể tự khỏi được.
07/07/2020 8607 Lượt xem
Da quy đầu là phần da bao phủ trên đầu “cậu nhỏ”, có chức năng bảo vệ “cậu nhỏ” và thường sẽ tự động tụt xuống vào thời điểm từ 4 - 5 tuổi. Tuy nhiên, khi đến độ tuổi dậy thì mà bao quy đầu vẫn chưa tự tụt xuống, thì có thể cần phải can thiệp bằng phẫu thuật. Việc thực hiện thủ thuật cắt bao quy đầu có đau hay ảnh hưởng đến sức khỏe hay không cũng chính là nỗi băn khoản của các đấng mày râu. Bệnh viện đa khoa Medic Bình Dương sẽ giải đáp những thắc mắc về căn bệnh khó nói này.
08/06/2020 7258 Lượt xem
Hội chứng ống cổ tay ngày càng phổ biến trong cộng đồng. Hội chứng này có thể ảnh hưởng đến chất lượng cuộc sống, công việc của bạn. Hội chứng ống cổ tay tuy không nguy hiểm đến tính mạng, nhưng về lâu dài có thể dẫn đến tàn tật do tổn thương thần kinh, mạch máu, teo cơ gò cái và có thể gây tàn tật. Việc được phát hiện sớm và điều trị kịp thời là rất quan trọng.
23/03/2020 7911 Lượt xem
Trong những năm gần đây, với sự phát triển của khoa học kỹ thuật, các phương pháp phẫu thuật ít xâm lấn đã thể hiện được tính ưu việt. Tán sỏi bằng laser chính là bước đột phá trong điều trị sỏi đường tiết niệu – an toàn, hạn chế tối đa nguy cơ tái phát sỏi, áp dụng được cho sỏi tiết niệu ở vị trí và kích thước nhất định.
19/03/2020 6833 Lượt xem
Sau 4 ngày bị tai nạn sinh hoạt, anh N.V.T… (địa chỉ TP. Thủ Dầu Một) cảm nhận bàn tay phải vẫn còn đau nhiều, không thể cử động và có vết bầm tụ máu ở mu bàn tay.
13/03/2020 4740 Lượt xem
Ngày 03/03/2020, Bệnh viện đa khoa Medic Bình Dương tiếp nhận người bệnh N.V….(1972, quê Bến Cát, Bình Dương) nhập viện trong tình trạng khối phồng sưng căng, đau bìu bên phải, táo bón nhiều ngày.
04/03/2020 2790 Lượt xem
Khoa Cấp cứu Bệnh viện đa khoa Medic Bình Dương ngày 18/02/2020 đã tiếp nhận bệnh nhân N.T.T.P (1961, quê ở Sadec, Đồng Tháp) nhập viện trong tình trạng đau từng đợt hạ sườn phải kèm nôn ói, đầy bụng.
09/01/2020 4566 Lượt xem
Trong những năm gần đây, tỷ lệ mắc ung thư ở Việt Nam đang có xu hướng tăng nhanh và đáng báo động. Và một trong những nguyên nhân chủ yếu khiến số bệnh nhân mắc và chết vì ung thư là do người bệnh đến khám và điều trị muộn.
09/01/2020 7811 Lượt xem
Bệnh trĩ còn được xem là một bệnh khó nói và người bệnh không đi khám ngay khi bệnh ở giai đoạn sớm, họ âm thầm chịu đựng và chỉ đến viện khi bệnh trầm trọng và có biến chứng. Có nhiều phương pháp điều trị bệnh trĩ. Khi giai đoạn bệnh nhẹ, bác sĩ có thể khuyên bạn thay đổi chế độ ăn, sinh hoạt để phòng ngừa táo bón và dùng thuốc. Khi bệnh nặng và có biến chứng, cách điều trị được khuyến cáo là phẫu thuật cắt búi trĩ.
20/12/2019 4009 Lượt xem






